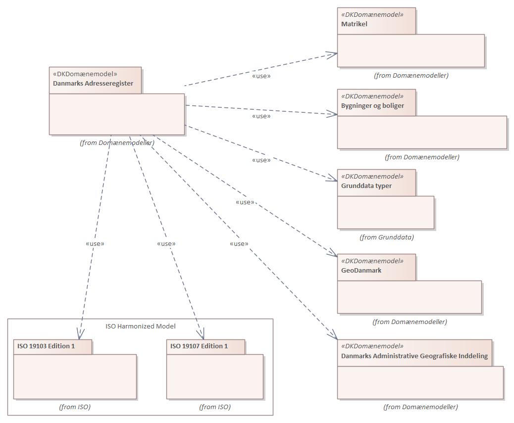
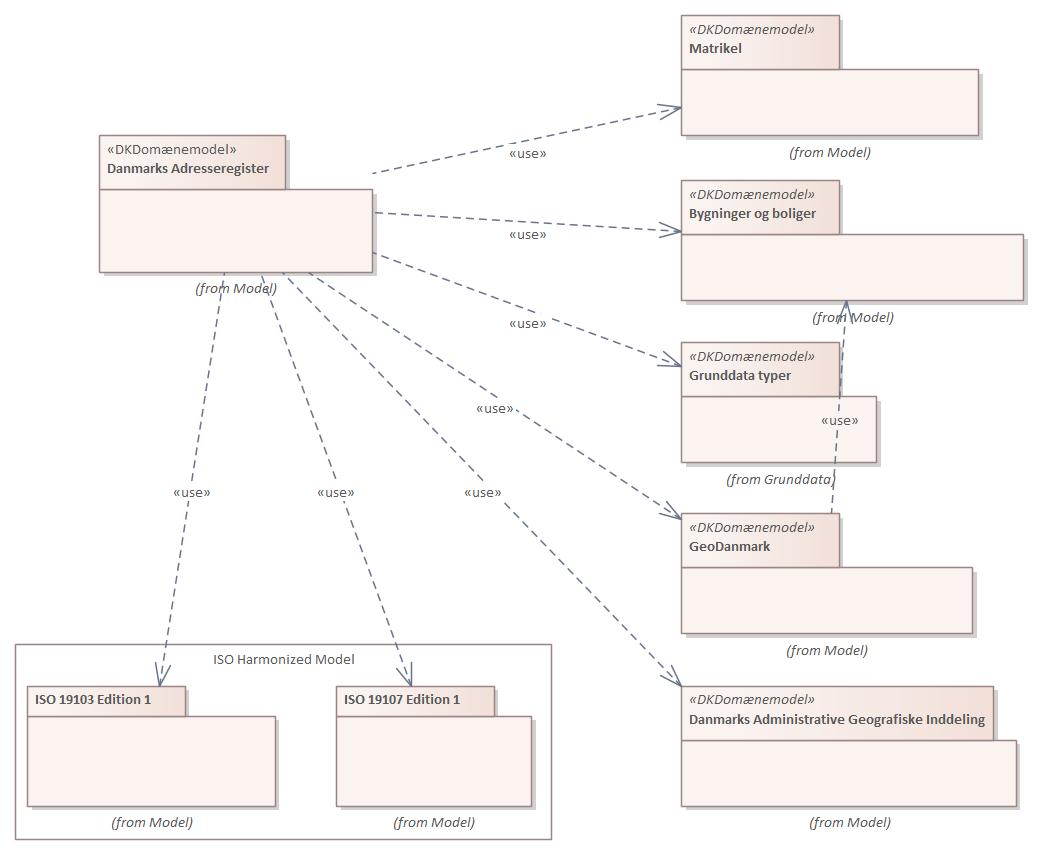
Domænemodel: Danmarks Adresseregister
|
Modelnavn: |
Danmarks Adresseregister |
|
Beskrivelse: |
Grunddataregister for adresser og vejnavne. Formålet er at stille retvisende adresser og vejnavne til rådighed for myndigheder, virksomheder og borgere. Offentlige registre som CPR, CVR og BBR er forpligtet til udelukkende at anvende autoritative adresser fra DAR. Adresser og vejnavne fastsættes af de kommunale adressemyndigheder i DAR. |
|
Modelsprog: |
da |
|
Modelomfang: |
application model |
|
Model identifikation: |
https://data.gov.dk/model/profile/dar/ |
|
Namespacepræfiks: |
dar |
|
Modelansvarlig: |
Klimadatastyrelsen |
|
Emne: |
|
|
Seneste opdateringsdato: |
11-03-2026 |
|
Versionsnummer: |
2.0.3 |
|
Ændringshistorik: |
1) Tilført manglende relationer så de matcher dem, som er implementeret i Datafordelerens fleksible opslagslogik. Der er tale om disse relationer: adgangspunktTilhørerHusnummer AdresseHarDørpunkt AdresseHarEnhed HusnummerHarAdgangspunkt husnummerHarAdresser HusnummerHarVejpunkt navngivenVejErKnyttetTilHusnummer NavngivenVejKommunedelBerørerKommuneinddeling navngivenVejKommunedelHarNavngivenVej NavngivenVejPostnummerBerørerGeografiskPostnummer navngivenVejPostnummerHarNavngivenVej NavngivenVejSupplerendeBynavnBerørerSupplerendeBynavn navngivenVejSupplerendeBynavnHarNavngivenVej PostnummerharPostnummerinddeling SupplerendeBynavnHarSupplerendeBynavn vejpunktTilhørerHusnummer 2) Tilført klassen NavngivenVejPostnummer som er implementeret som krydsreferencetabel mellem NavngivenVej og Postnummer. 3) Tilført klassen NavngivenVejSupplendeBynavn som er implementeret som krydsreferencetabel mellem NavngivenVej og SupplendeBynavn. 4) Henvisning til eksternt forvaltede kodelister er ændret fra danmarksadresser.dk til https://sdfidk.github.io/kodelisteregister/dar/ |
|
Godkendelsesstatus: |
approved |
|
Godkendt af: |
Grunddata Modelsekretariatet |
|
Modelstatus: |
stable |
|
Juridisk kilde: |
|
|
Kilde: |
Læs mere dokumentation:
|
Registret på Datafordeleren: |
https://confluence.sdfi.dk/pages/viewpage.action?pageId=10616849 |
GraphQL skema på Datafordeleren:
|
Download GraphQL skema: |
Objekt- og datatyper:
| Navn | Definition | Kommentar |
|---|---|---|
| Adresse | en struktureret betegnelse som angiver en særskilt adgang til et areal, en bygning eller en del af en bygning, efter reglerne i adressebekendtgørelsen | en sammensat betegnelse, som udpeger og benævner en bestemt adgangsvej til et ubebygget areal, en bygning, en del af en bygning, et teknisk anlæg eller lignende. Reglerne for fastsættelse af adresser findes i adressebekendtgørelsen. BEK nr 271 af 13/04/2018. |
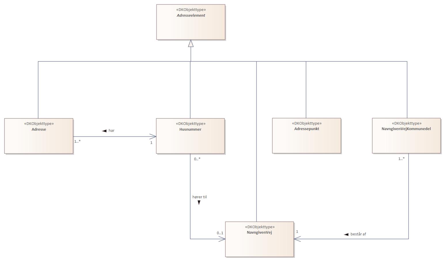
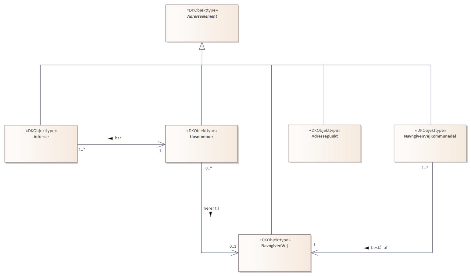
| Adresseelement | abstrakt objektklasse som rummer de fælles grunddataegenskaber for objektklasserne Adresse, Husnummer, Navngiven Vej og Navngiven Vej Kommunedel | her er beskrevet de bitemporale egenskaber. Derudover angives data som anvendes ved generering af datanærehændelser. Dette er jf. Grunddataprogrammets datamodelleringsregler og skal forefindes på alle objekter (for detaljer henvises til https://confluence.datafordeler.dk/display/DML/Modelregler+for+Grunddata ) |
| Adressepunkt | klasse der samler de fælles egenskaber for et geografisk punkt, som er relevant for en adresse eller for et husnummer | datatypen beskriver position (stedfæstelse) samt geometri oprindelse for stedfastsættelsen. Anvendes af adgangspunkt, vejpunkt og dørpunkt |
| Husnummer | betegnelse, som indgår i den samlede adressebetegnelse, idet den identificerer det adgangspunkt, som giver adgang til den eller de pågældende adresser. Klassen har relation til elementer, som er fælles for den eller de adresser, der har fælles adgangsadresse. Adgangsadresse er et tidligere navn for Husnummer | når et adgangspunkt giver adgang til en eller flere adresser, indgår husnummeret i den samlede og fuldstændige adressebetegnelse for hver af disse. Reglerne for fastsættelse af Husnumre findes i adressebekendtgørelsen. |
| NavngivenVej | et samlet færdselsareal, uafhængigt af kommunegrænser, for hvilket der er fastsat ét vejnavn | en navngiven vej repræsenterer en del af færdselsnettet (dvs. vej, torv, sti e.l.) som er tildelt et særskilt vejnavn efter reglerne i adressebekendtgørelsen, uanset om vejen ligger inden for en kommune eller krydser en eller flere kommunegrænser. |
| NavngivenVejKommunedel | den del af den navngivne vej der berører en bestemt kommune | navngiven Vej Kommunedel angiver at en navngiven vej berører en bestemt kommune. Objektet indeholder bl.a. Kommune- og Vejkoder som det er nødvendigt at bibeholde for at identificere et vejnavn , af hensyn til den eksisterende systemmasse |
| NavngivenVejPostnummer | klasse der angiver de navngivne veje, der er beliggende i et postnummer | - |
| NavngivenVejSupplerendeBynavn | klasse der angiver de navngivne veje, der er beliggende i et supplerende bynavn | - |
| Postnummer | postnummer med tilhørende navn som indgår i det landsdækkende postnummersystem | efter postloven er det den befordringspligtige postvirksomhed, der administrerer postnummersystemet. Postnumrenes geografiske afgrænsning registreres i DAGI |
| SupplerendeBynavn | navn på et supplerende bynavn som præciser en adresses eller et vejnavns beliggenhed inden for postnummeret | det er adressemyndigheden der fastsætter det supplerende bynavn og dettes afgrænsning efter reglerne i adressebekendtgørelsen. Et supplerende bynavn er et bynavn eller et andet lokalt stednavn som er en underinddeling af et postnummer. Supplerende bynavn er en optionel tilføjelse til adressebetegnelsen. Den geografiske afgrænsning registreres i DAGI |
| Geometrioprindelse | datatype som samler oprindelses- og kvalitetsoplysninger for stedfæstelsen af adressepunkter og vejnavnebeliggenheden | datatypen beskriver kilde-til-geometri, nøjagtighedsklasse, teknisk standard og registreringstiden som objektets geometriske egenskaber (stedfæstelsen), er fastsat efter. Oplysningerne vedrører for Husnummer: adgangspunkt og vejpunkt, for Adresse: dørpunkt og for Navngiven Vej: vejnavnebeliggenheden |
| Vejnavneområde | samling af oplysninger som angiver den navngivne vejs omtrentlige beliggenhed, således at den kan lokaliseres i forhold til andre navngivne veje i området. Vejnavnebeliggenheden er beskrevet enten ved en vejnavnelinje (ca. 99%) eller et vejnavneområde | vejnavneområdet (vejnavnebeliggenheden) beskriver enten den navngivne vejs omtrentlige forløb ved en geografisk linje (vejnavnelinje) eller den omtrentlige beliggenhed ved et vejnavneområde. Kan herudover indeholde oplysninger om hvor den navngivne vej tilsluttes det øvrige vejnet (vejtilslutningspunkt). |




